AT&TのU-verseのStatic IPの設定でがっつりはまったので、メモ。
水曜日の朝、出勤前。たまたま出た電話がAT&Tからのセールスの電話。
今、ADSL使ってるんだけど、U-verseにするとケーブルテレビもセットでおいくらですよとのこと。
いつも、Static IPある?って聞くと、セールスの人は引き下がってくるけど、今日のセールスは頑張った。Static IPあるみたい。大丈夫?大丈夫?と何度もStatic IPを確認しても、大丈夫とのこと。過去のAT&Tとの経験から、あんまり信用してないんだけどね。
今までは、電話とインターネットがAT&T。ケーブルテレビがComcastと分かれてたのだが、U-verseということで、全部AT&Tの供給。セットアップは翌日の木曜日の朝から。
セットアップのおっちゃんは時間通りに我が家に到着。といっても、朝の9時から11時のあいだのどこかに来るよという、かなり大雑把な約束だけど。
セットアップのおっちゃんに、Static IPのことを再度確認。あれ?Dynamic IPの設定って聞いてるよ。
あらら、出たよ。これがAT&Tクオリティ。
ここでおっちゃんと議論。選択は2つ。ひとつは出なおして後日セットアップ。ただし、すでに、ADSLは止まってるから、そのときまで、インターネットは使えない。もうひとつは、とりあえず、Dynamic IPでセットアップ。そのまま、サポートに電話して向こう側からセットアップしてもらう。
ということで、後者を選択。とりあえず、おっちゃんには、Dynamic IPでセットアップしてもらう。
おっちゃんは、サポートの電話番号を教えてくれて、そのまま帰る。
おいら、数時間後、サポートへ電話をかける。サポートは、Static IPの話をするとすぐにやる気をなくす。でたらい回し。あっちに電話しろ、こっちがStatic IPのサポートには最適だと、結局、7件の電話番号をもらった。
結局、今までのIPアドレスは使えない。新しいIPアドレスをもらう。IPアドレス、変わんないって言ってたのに。まぁぜんぜん信用してなかったから気にしない。あー、DNSとかめんどくせーなー。
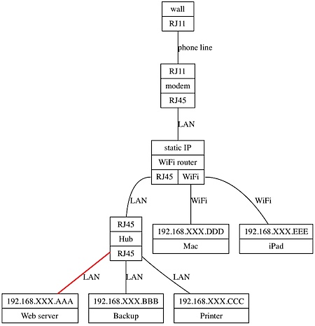
これが、ADSL時代のネットワーク構成。ADSLモデムとルーターは別の箱。ひとつの箱のやつも使ってたんだけど、ルーターが壊れたり、WiFiが調子悪くなったりしたときに、別の箱の方が楽だったので、別の箱で。Web Serverには、Private IPが割り振ってあって、Static IPはルーターに割り当てる。ルーターの設定で、ポートフォワードでhttpの80をWebサーバーに流す設定。
これがセットアップのおっちゃんが持ち込んだ新しいモデムルーター。U-VerseはVDSLということでモデムも変更になる。AT&Tと箱に書いてあるけど中身は、2wireの3801HGVの模様。
これが裏っかわ。配線がきちゃないので、後で直す。
緑のラインが電話線から来ている入り口。普通の電話線の口。中身は何本配線してあるのかな。未確認。
赤は使わない。黄色はEthernet。白は電話につながる。
Ethernetからはひとつはテレビのセットボックスにつながる。このセットボックスの中にはHDDが入っていて録画もできるっぽい。まだ試してないけど。。。
で、新しくなって、はまったのは、モデムとルーターがひとつの箱になったときに、どーやってIPアドレスを設定するのかわからんかったこと。
この画面によると、モデムルーターには172.XXX.XXX.XXXが割り当てられてる。こいつは、Dynamic IP。で、もらったStatic IPはどんなふーに設定すりゃいいのよ。ということで、頭を抱えた。俺はてっきり、このIPアドレスがStatic IPになるもんだと思ったら、そーじゃないのね。まぁそりゃそうだ。そうじゃなきゃ、複数のStatic IP使えない。
あちこちググッた結果、おちから先に言ってしまえば、Supplementary Networkの、Additional Networkを設定して、ルーターの中を分割して使うような感じにするっぽい。
ということで、悪戦苦闘の結果出来上がったネットワークがこんな感じ。
サーバーにStaticIPとPrivateIPと2つ割りあたっていることがポイント
Static IPアドレスについて
サポートのお姉さんが教えてくれた、Static IPアドレスは、
XXX.XXX.XXX.217からXXX.XXX.XXX.221
217, 218, 219, 220, 221の5個。ということは、ネットワークアドレスとブロードキャストアドレスとゲートウェイの3つを合わせて8個。2進数で言えば3ビット。
217を2進数で表すと、1101 1001、221は、1101 1101
ということは、
ネットワークアドレスは、下3ビットが000だから、1101 1000で、10進数では、216。
ブロードキャストアドレスは、下3ビットが111だから、1101 1111で、10進数では、223。
と、残るはゲートウェイで、1101 1110の222。
ネットマスクは3ビットだから、1111 1000で248。
ちなみに、8個のStaticIPアドレスはぐぐったら、月々$15の模様。
モデムルーターの設定
このSupplementary Networkと、Add Additional Networkの意味がわからんくってひっかかってたけど、ようするに、もう一個ルーターの設定を作る感じかな。
ここにグローバルの設定をする。Router Addressにグローバルのゲートウェイ アドレス、Subnet Maskは8個の255.255.255.248。
これで、このルーターの内側向きのアドレスが、(SettingsのLANのDHCPの項目で設定されている)プライベートの192.168.XXXと、グローバルのXXX.XXX.XXX.222との2つ割り当てられたことになる。
Settingsの、LANのStatusのページで確認できる。ここで表示されているPublic Networksの項目が、先の Supplementary Networkと、Add Additional Networkで設定した項目となる。
Web serverの設定
うちのWeb serverはUbuntuなので、ネットワークの設定は、/etc/network/interfacesで行う。
# This file describes the network interfaces available on your system
# and how to activate them. For more information, see interfaces(5).
# The loopback network interface
auto lo
iface lo inet loopback# The primary network interface
auto eth0
#iface eth0 inet dhcp
iface eth0 inet static
address YYY.YYY.YYY.217
network YYY.YYY.YYY.216
netmask 255.255.255.248
broadcast YYY.YYY.YYY.223
gateway YYY.YYY.YYY.222auto eth0:0
iface eth0:0
inet static address 192.168.XXX.AAA
network 192.168.XXX.0
netmask 255.255.255.0
broadcast 192.168.XXX.255
gateway 192.168.XXX.ZZZ
ここで、eth0:0と書いてあるのはエイリアス。ひとつのEther portに2つのIPアドレスをふれる。eth0に、グローバルStatic IPを、eth0:0に192.168のプライベートIPを割り振っておく。
これで、eth0:0は、先のルーターの設定の(SettingsのLANのDHCPの項目で設定されている)プライベートの192.168.XXXとつながることになり、eth0は、(Supplementary Networkで設定した)XXX.XXX.XXX.222とつながる。
プライベートIPを割り振っておかないと、プライベートIPを使ったsshのログインができなかったり、家のネットワーク用のDNSが引けなかったりややこしいことになる。
この状態でサーバのネットワークを再起動。
再びモデムルーターの設定
サーバーのネットワークが再起動された後、モデムルーターの管理画面で、SettingsのLANのIP Address Allocationを確認する。
サーバーで設定された、グローバルのアドレスが正しく表示されている。
ここで、WAN IP Mapping が、Public Fixedとなっていることが重要。これで、WAN側のIPアドレスが、中のIPアドレスとマッピングされている。
プライベートアドレスが割り当てられている機器の場合、Router WAN IPアドレスとなり、機器に割り当てられているプライベートアドレスではなく、RouterのIPをつかってWANと交信する、いわゆるNATの状態となる。
最後に、Firewallの設定。機器を選択し、Application ListからWeb Serverを選択して追加する。これで、ポート80の通信をその機器に流してもらえる。
ここまできて、ようやく、外からグローバルIPでアクセスできる。
あとは、DNSの設定を変更して、伝搬するのを待つのみ。
お疲れ様でした。
何事もバックアップ重要(笑)








